Visaton Speaker Kit - CT Dipol 100
Art. No. 8416

Visaton CT Dipol 100 Speaker Kit - shown assembled with suggested cabinets, not supplied.
Characteristics and Sound Properties
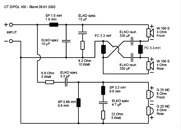
Characteristics and sound properties This dipole speaker makes use of two W 100 S 4 Ohm and two G 25 ND 8 Ohm textile dome units. The idea of dipoles is to create a diffused sound field from the effect channels. For this reason the tweeters at the front and rear are cross-connected.
The all-pass circuitry in the deep-bass department ensures that, at frequencies above 200 Hz, the woofers are also cross-connected, and below that level they work in synch. This prevents the bass completely cancelling itself out. The two dipoles should be positioned at both sides of the listening position and just above ear-height or mounted on the wall at that height.
Apart from the CineTOP 100 combination consisting of 2x CT MAIN 100, 1x CT CENTER 100, 2x CT DIPOL 100 and an active subwoofer, it is also possible to combine the Centre and Dipole speakers with small or medium-sized upright speakers such as the ALTO II, ALTO III C or ALTO LINE.
Technical Specifications
| Rated power | 60 W |
| Maximum power | 100 W |
| Nominal impedance Z | 8 Ohm |
| Frequency response | 80-30000 Hz |
| Mean sound pressure level | 85 dB (1W/1m) |
| Cut-off frequency | 2000 Hz |
| Principle of Housing | Closed |
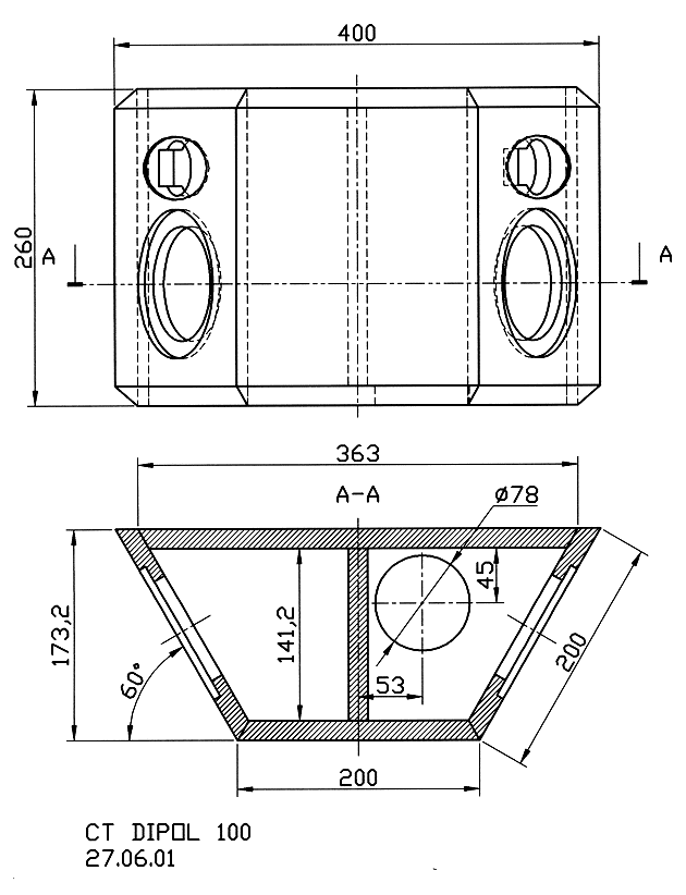
| Net volume | 4 litres + 4 litres |
| Outer dimension height | 260 mm |
| Outer dimension width | 400 mm |
| Outer dimension depth | 173 mm |
Exploded Cabinet Drawing

Exploded Speaker Box Drawing
Assembly
The cabinet body uses 16 mm boards. First of all, cut the holes in the boards and apply the bevels. This can be done using an electric jigsaw or hand-held circular saw set to the required angle. Once the cabinet has been completed, apply the milling work for the loudspeaker. Finally, fit the cones. Since the cabinets are relatively small, it is hardly possible to mount the crossover inside the housing. It can, however, simply be wrapped in damping material and placed inside the speaker if the rear wall is not removable.
Internal Damping
One mat of damping material is loosely pushed into the cabinet.
Component Parts List for Each Box - Supplied with Kit
The kit comes with all necessary components (see list below for one box), one set if the speaker is an each, or two sets for a pair, see price above for details.
| Tweeter | G 25 ND - 8 Ohm | 2 pcs. |
| Woofer | W 100 S - 4 Ohm | 2 pcs. |
| Crossover | Crossover CT DIPOL 100 | 1 pc. |
| Terminal | ST 77 | 1 pc. |
| Damping material | Polyester wool | 0.5 bags |
| Countersunk screws | 3.5 x 25 mm | 18 pcs. |
| Cable | 2 x 1.5 mm² | 1 m |
Speaker Cabinet Material List to Make 1 Box - Not Supplied with Kit
| Parts for One Box (not supplied) | Size (mm) | Quantity |
| Material: 16 mm chipboard or MDF recommended | ||
| Rear panel | 363 x 260 | 1 |
| Front and Side panel | 200 x 260 | 3 |
| Top and bottom panel | 141 x 345 | 2 |
| Partition panel | 141 x 228 | 1 |
Speaker Cabinet Dimensions


Loudspeaker Box Construction Diagram - all dimensions in mm.
Crossover - Supplied with Kit Already Assembled

Speaker Kit Crossover Circuit